Grâce à Bulldozer, j’ai contribué à l’audit outbound d’iBanFirst. TL;DR de mes apprentissages.
Divergence-Convergence
J’ai appris qu’un audit se divisait en deux phases :
Divergence → la conduite d’entretiens avec le client
Convergence → la rédaction d’un compte-rendu d’audit qui l’aide et le satisfasse
Divergence : les entretiens
Diverger : les questions préparées “couvrent la surface”; celles qu’on pose en rebondissant sur une réponse permettent réellement de “creuser” (c’est ce que j’entends par “diverger”).
Demi-préparé : pour se laisser la place de “diverger”, j’ai trouvé utile de venir préparé, mais pas trop—quelques questions essentielles pas plus.
“Pourquoi” : le mot français avec le plus gros ROI lol (dans le pro, comme dans le perso btw)
80/20 : ce sont les temps de parole, et 20% c’est le mien.
Convergence : le compte-rendu d’audit
Optimum : la solution optimale n’est pas la solution techniquement pure, c’est celle qui puisse être acceptée par tout le monde.
Vomit draft : j’ai trouvé utile de ne pas me préoccuper de la structure du compte-rendu en premier lieu, et de simplement tout coucher dans Notion.
Sculpture : j’ai vu le vomit draft comme le bloc de marbre dans lequel sculpter le compte-rendu, par itérations successives, et au gré des retours de Jordan.
Problématique : comme dans une dissertation, la problématique m’a aidé à structurer ma partie du compte-rendu—c’est le fil conducteur.

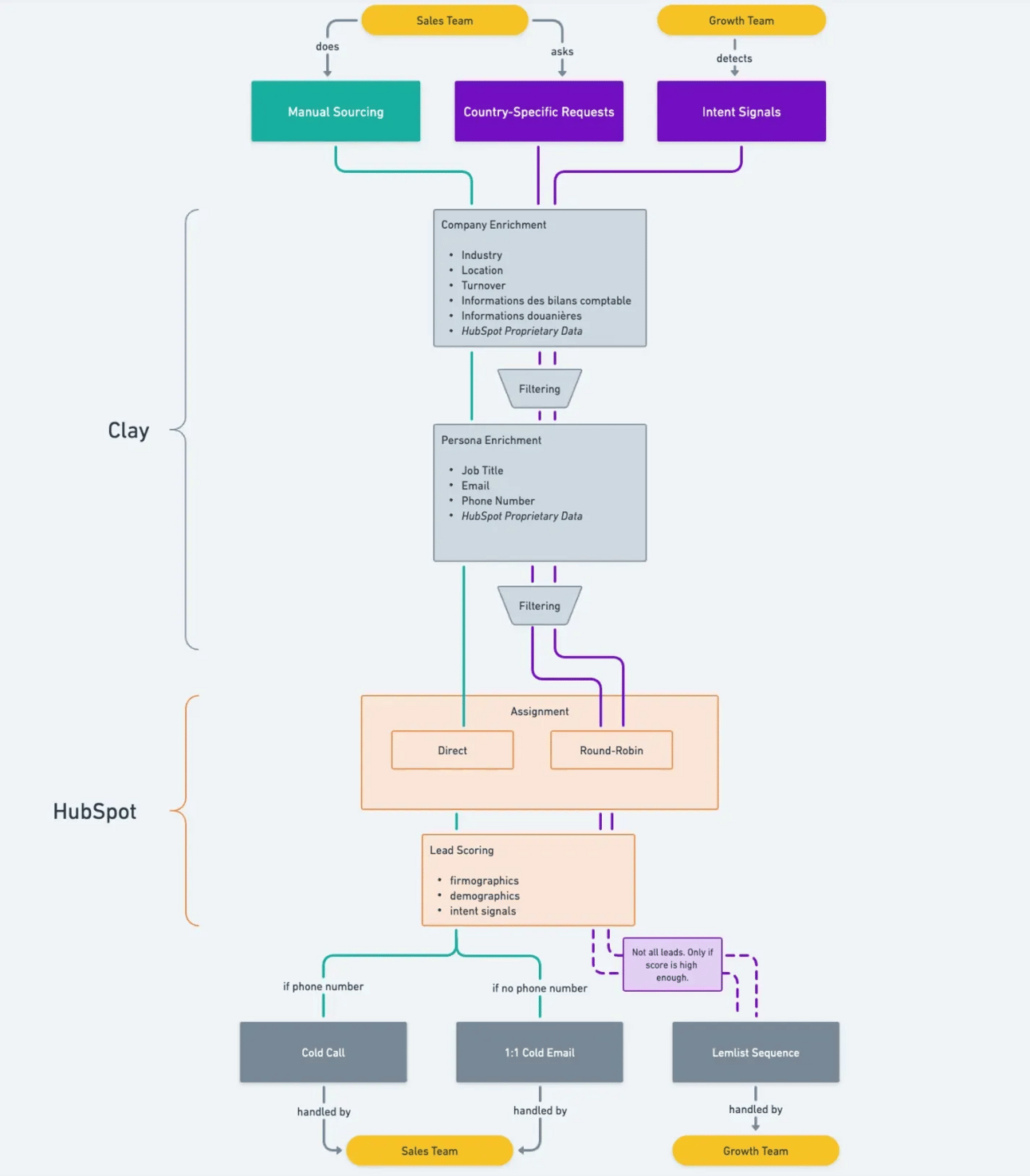
Bonus : 1 image vaut 1000 mots donc, si possible, faire un diagramme en support.
